UNIS – Claims Department Automation


Company: UNIS
Role: Senior Customer Service Product Owner
Product: Claims & Dispute Management System
Goal: Automate claims and dispute processes for fulfillment and transportation customers.
Result: Transformed manual, labor-intensive workflows into a fully automated online system, reducing operational costs, saving time, and improving overall customer satisfaction.
🚀 Core Responsibilities & Product Ownership
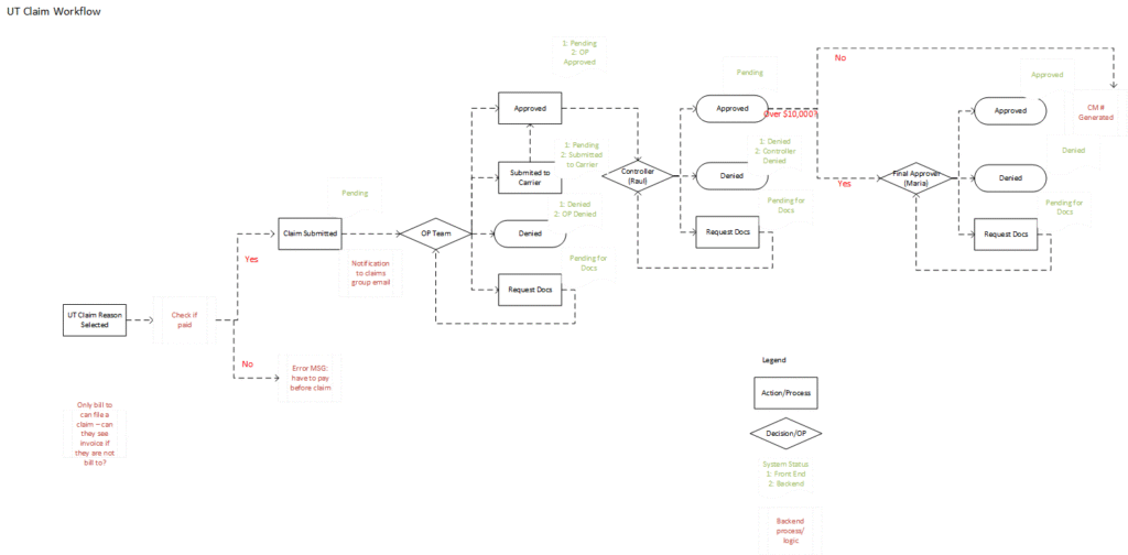
Product Vision & System Design
- Led the design and development of an automated claims and disputes platform for UNIS’s fulfillment and transportation clients.
- Defined epics, user stories, and acceptance criteria for engineering and product teams, aligning technical solutions with operational goals.
- Designed an end-to-end workflow to reduce manual effort, eliminate errors, and improve data-driven decision-making.
🔥 Key Functions Developed
1. Automated Claims and Disputes System
- Enabled customers to manage shipment and inventory disputes online without manual intervention.
- Reduced handling time for claims by 90%, freeing up internal resources.
2. Real-Time Data Entry Automation
- Automatically saved all customer submissions and claim data to the database.
- Eliminated manual data entry, reducing errors and improving data integrity.
3. Intuitive Client Portal
- Developed a user-based platform for customers to submit, track, and manage claims and disputes.
- Improved usability, engagement, and satisfaction through clear workflows and real-time updates.
4. Integrated Bill & Pay Platform
- Created a seller-facing interface for managing billing, payments, and disputes.
- Centralized financial transactions and simplified reconciliation for internal teams.
5. Automated Communication Features
- Introduced notifications and alerts to update customers and internal teams on claim status.
- Improved response times and reduced follow-up inquiries.
6. Customizable Claims Workflow
- Provided configurable workflows to accommodate various types of claims.
- Enabled scalability and flexibility for different customer and shipment scenarios.
7. User-Friendly Interface
- Designed intuitive UI/UX to simplify navigation and reduce onboarding time.
- Increased platform adoption and minimized support calls.
8. Automated Settlement Calculations
- Built tools to calculate settlement amounts based on predefined rules.
- Reduced time spent on manual calculations and improved accuracy.
9. Self-Service Dispute Resolution
- Allowed customers to self-manage disputes through the portal.
- Reduced dependency on support teams and enhanced customer satisfaction.
10. Data-Driven Insights
- Leveraged analytics to identify common claim issues and refine processes.
- Provided actionable insights to reduce future disputes and operational bottlenecks.
11. Multi-Platform Integration
- Connected claims system with internal and external platforms like Bill & Pay.
- Reduced redundancy and ensured seamless data flow across departments.
12. Centralized Documentation Management
- Developed a system to upload, store, and retrieve claim-related documents easily.
- Improved operational efficiency and reduced delays caused by missing paperwork.
📊 Impact
- 90% reduction in manual handling time for claims and disputes.
- Reduced operational costs and improved resource allocation for customer service teams.
- Enhanced customer experience with a self-service portal and real-time updates.
- Increased platform adoption due to intuitive UI/UX and simplified workflows.
- Streamlined financial reconciliation and settlement processes.
- Enabled data-driven decisions to minimize future disputes and improve operational efficiency.
💡 Key Skills Highlighted
- Claims & dispute management automation
- Customer self-service portal development
- Real-time data entry and workflow automation
- Automated communication & notifications
- UI/UX design for enterprise platforms
- Integration with internal and external systems (Bill & Pay)
- Automated settlement calculations
- Data analytics & insights
- Multi-platform workflow management
- Centralized document management