Experience
Certificates and Acheivements
Apps & Websites
As a Product Owner, I lead the full lifecycle of web and mobile application development. This includes defining product strategy, translating customer and business needs into clear roadmaps, managing the backlog, and ensuring that engineering, design, and QA teams deliver scalable, user-centric experiences. I prioritize features using data, user insights, and company OKRs, ensuring each release drives measurable impact such as higher conversion, reduced support load, or faster task completion.
Key responsibilities:
Own end-to-end product roadmap for apps and websites.
Run discovery, gather requirements, and align stakeholders.
Validate ideas through prototypes, user interviews, and analytics.
Deliver high-impact features through iterative releases.
Measure KPIs post-launch and optimize continuously.
Figma
I collaborate closely with UX/UI teams using Figma to translate business cases into functional, user-friendly designs. I review wireframes and high-fidelity designs, ensuring they support business logic, technical constraints, and user expectations. I provide detailed feedback, refine requirements directly on Figma files, and ensure design handoff to developers is clear and complete.
Key responsibilities:
Define product workflows and acceptance criteria directly within Figma flows.
Conduct design reviews to align UX with engineering capabilities.
Ensure consistency with design systems and accessibility standards.
Use clickable prototypes for stakeholder demos, user testing, and developer clarification.
Jira Tickets
I write highly detailed, developer-ready Jira tickets that include acceptance criteria, business rules, edge cases, dependencies, and workflow diagrams. I maintain a clean, prioritized product backlog and run sprint planning, daily standups, and retrospective sessions with engineering teams across multiple time zones.
Key responsibilities:
Break down complex features into clear user stories and epics
Add acceptance criteria using Gherkin or structured formats.
Map dependencies, technical constraints, and backend logic.
Manage sprints, report progress, and clear blockers quickly.
Ensure development aligns with product strategy and deadlines.
Mockups
I create low-fidelity mockups (Balsamiq / Figma) to quickly visualize concepts, test assumptions, and clarify requirements before design or development begins. These mockups serve as the foundation for UX design, stakeholder reviews, and engineering estimation.
Key responsibilities:
Convert business needs into visual mockups for clarity and alignment.
Use mockups to speed up design cycles and prevent miscommunication.
A/B test layout ideas, workflows, or feature concepts early.
Provide developers with visual context during implementation.
Dataflows
I map complex system workflows that connect UI, backend logic, APIs, and business rules. I create clarity across teams by documenting how every part of the system behaves — from user journeys to data processing to error handling. This ensures robust development and eliminates ambiguity during implementation.
Key responsibilities:
Build detailed end-to-end workflows for all features and user journeys.
Document conditions, validations, exceptions, and automation rules.
Collaborate with engineering to align on technical architecture.
Use workflows to estimate, sequence work, and avoid edge-case failures.
Align product, design, and development teams on one single source of truth.
AI-Powered Prototypes
I use advanced AI tools like Cursor, Bolt, Lovable, and V0 to transform mockups into functional, interactive product prototypes in a fraction of the usual time. This allows clients and stakeholders to see, click, and experience the product before a single engineering hour is spent — dramatically reducing risk, cost, and miscommunication.
These AI-generated prototypes bridge the gap between wireframes and development, ensuring the entire team is aligned on functionality, flows, edge cases, and user behavior long before coding begins.
Key responsibilities & Outcomes:
Accelerate product validation
Convert wireframes into interactive AI prototypes within hours, not weeks.
Quickly verify user flows, logic, and functionality with real, clickable experiences.
Prevent costly rework
Identify gaps, missing requirements, and UX issues early — before development starts.
Reduce engineering churn by validating the design and behavior upfront.
Align stakeholders instantly
Provide clients, executives, and developers with a live prototype they can interact with.
Ensure everyone is fully aligned on scope, requirements, and acceptance criteria.
Improve time-to-market
Leverage AI-assisted development to shorten early-stage cycles by 20–40%.
Use prototypes as the single source of truth for Jira tickets, handoff, and sprint planning.
Enhance communication between teams
Give developers a working baseline to estimate faster and more accurately.
Allow QA to understand expected behavior early, improving UAT quality.
SOFTWARES I USE ON A DAILY BASIS
Project & Task Management
Jira – manage user stories, prioritize the backlog, monitor sprint progress, and ensure dev tasks align with product goals.
Confluence - document product requirements, sprint goals, meeting notes, and link specs directly to Jira tickets.
Asana & Teams – organize feature roadmaps, assign cross-functional tasks, and coordinate timelines between design, dev, and QA teams.
Prototyping & Wireframing
Balsamiq – visualize feature ideas and communicate structure early without worrying about UI polish.
Figma – review and comment on designs, align UX/UI with business goals, and manage design handoffs.
AI software
Lovable – quickly prototype MVPs or generate live app concepts to validate ideas before dev investment.
Bolt – co-create app flows and iterate quickly with developers using AI-assisted coding.
Dify – build AI features (like chat assistants or automation bots) without heavy dev work.
n8n – automate repetitive backend or integration tasks (e.g., syncing data between tools).
Cursor – review logic or collaborate with devs on AI-assisted code suggestions or prototype validation.
Supabase - prototype or manage app backends quickly without heavy dev setup—great for validating new product features fast.
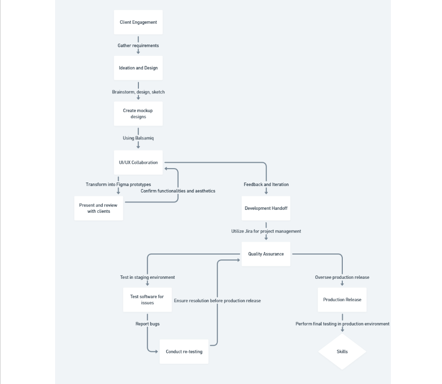
Workframe I Follow
Workflow I Use
What to Expect
Strategic, Data-Driven Approach
Every product has its own challenges, KPIs, and user needs. I tailor my strategy to align with your business goals — whether it’s improving retention, increasing adoption, optimizing funnels, or accelerating time-to-market. My decisions are rooted in data, user feedback, and measurable outcomes.
Transparent Communication & Alignment
You’ll always know where the product stands. I provide continuous updates throughout discovery, prototyping, development, QA, and release. I keep stakeholders, engineers, designers, and leadership aligned through clear documentation, validated requirements, and consistent communication.
Full Lifecycle Ownership & Post-Launch Optimization
My involvement doesn’t end at deployment. I monitor KPIs, analyze user behavior, gather feedback, and iterate on the product to ensure long-term success. From roadmap planning to post-launch enhancements, I support the product through its entire lifecycle to maximize impact and ROI.

